Постановка вопроса
Если дом старый и возрастом более 30-ти лет, то электропроводку в квартире менять надо в обязательном порядке и как можно скорее. В советские годы вся она делалась из алюминиевых проводов и по схеме TN-C (с глухозаземленной нейтралью). Такой вариант был наиболее дешев и прост в исполнении, его и применяли повсеместно.
Но со временем выяснилось, что находящиеся под постоянным напряжением ~220 В алюминиевые жилы постепенно деградируют и становятся хрупкими. Как неизбежное следствие – замыкания и пожары.
Плюс сама по себе схема заземления TN-C не слишком практична в плане безопасности. При обрыве PEN проводника защита от поражения током в такой сети фактически прекращает свое существование. Поэтому при первой возможности или при капремонте в квартире подобную проводку следует полностью менять. Причем замене подлежат не только электропровода, но также распределительный щиток и выключатели с розетками.
Варианты прокладки электропроводки
Требования
Основное требование к электропроводке – соблюдение требований по безопасности и соответствие задачам, которые будут на нее возложены. Основные правила монтажа электропроводки заключены в главном документе электриков – ПУЭ (Правила устройства электроустановок). В частности, в главе 2.1 определены правила, нормы и требования к электропроводке внутри и снаружи помещений.
Соблюдение требований нормативных документов является обязательным, поскольку данные нормы выведены путем выверенных подсчетов и подтверждены экспериментально.
Согласно последним требованиям, квартирная электропроводка должна придерживаться стандарта системы электроснабжения TN-C-S или, в крайнем случае, ТТ. Системы подразумевают различный подход к выполнению заземления и подключения нейтрального проводника. Это необходимо для предотвращения удара током при непреднамеренном прикосновении к корпусу прибора, в котором произошло замыкание на корпус в результате неисправности. Кроме заземлений, на уровень безопасности дополнительно влияет установка защитной аппаратуры, которая автоматически прерывает подачу электроэнергии при возникновении токов утечки.
В ПУЭ оговорены допустимые величины токов для проводов различных поперечных сечений, медных или алюминиевых, а также способы прокладки, креплений, соединений и ответвлений.
Важна ли мощность энергопотребления?
Кроме проектирования необходимо учесть и такой момент, как потребляемые мощности в доме.
В многоэтажном доме квартирного типа они обычно стандартизированы, но в отдельном коттедже перед утверждением документов потребуется знать, какую именно выделенную мощность запрашивать у поставщика электроэнергии.
С определением общей потребляемой мощности поможет справиться эта таблица. На ней указаны усредненные показатели для различных бытовых электроприборов и электроинструментов, более точные данные можно найти в техпаспортах оборудования
Ошибочно предполагать, что общая потребляемая мощность является суммой отдельных мощностей. Одновременного включения всех приборов в сеть фактически не происходит, поэтому при расчетах необходимо использовать такую величину, как коэффициент одновременности.
Для розеток он составляет максимум 0,2, то есть в одно и то же время обычно задействовано не более 20% точек питания.
Подготовка материалов
При выборе для внутриквартирного электромонтажа медных проводов по сечению рекомендуется ориентироваться на следующие нормы:
- Для электроплиты и других подобных мощных потребителей нужны жилы в 6 мм2 (автомат на линии – 32–40 А).
- Для розеток и под бытовой кондиционер требуется 2,5 мм2 (автомат 16–20 А).
- Для групп освещения хватит 1,5 мм2 (автомат 10–16 А).
Розетки рекомендуется устанавливать из расчета одну на 6 квадратов жилой площади в комнате. Если после автоматического выключателя ставится еще УЗО, то оно должно превосходить автомат по амперам на 10–20%. Кабель лучше всего взять ВВГ, ПВС либо NYM.
Виды кабеля для электропроводки
Если от щитка до каждой розетки прокидывать отдельный провод, то общий их метраж в создаваемой электросети выйдет огромным. Обычно в квартире устанавливают распределительные коробки для электропроводки и разводку делают по группам. Этот вариант дешевле и кабель-каналы требует меньшего размера.
Схема размещения электроприборов в зале
Проводка своими руками
Современные тенденции строительства предусматривают скрытую проводку. Она может быть уложена в специально сделанные в стенах канавки — штробы. После укладки и закрепления кабелей их замазывают шпаклевкой, сравнивая с поверхностью остальной стены. Если возведенные стены будут потом облицовываться листовыми материалами — гипсокартоном, ГВЛ и т.п., то штробы не нужны. Кабели укладываются в зазор между стеной и отделкой, но в этом случае — только в гофрированных рукавах. Оболочка с проложенными кабелями крепится хомутами к элементам конструкции.
Как должна прокладываться внутренняя электропроводка. В частном доме при устройстве своими руками необходимо соблюдать все правила
При прокладке нужно помнить, что внутренняя электропроводка частного дома делается по всем правилам и рекомендациям. Только так можно гарантировать безопасность. Основные правила такие:
- прокладка проводки только вертикально и горизонтально, никаких скругленных углов или скошенных трасс;
- все места соединений должны быть сделаны в монтажных распределительных коробках;
- горизонтальные переходы должны быть на высоте не менее 2,5 метров, от них вниз опускается кабель к розетке или к выключателю.
Подробный план прохождения трассы, подобный тому, что на фото выше, необходимо сохранить. Он пригодится во время ремонта или модернизации проводки. С ним нужно будет сверятся, если где-то вблизи нужно будет штробить или делать дырку, забивать гвоздь. Основная задача — не попасть в кабель.
Способы соединения проводов
Большой процент проблем с электропроводкой происходит от плохого соединения проводов. Их можно сделать несколькими способами:
- Скрутка. Соединятся таким способом могут только однородные металлы, или не вступающие в химическую реакцию. Скручивать медь и алюминий нельзя категорически. В остальных случаях длинна оголенных проводников должна быть не меньше 40 мм. Два провода между собой соединяются, как можно плотнее, витки укладываются один возле другого. Сверху соединение заматывается изолентой и/или упаковывается термоусадочной трубкой. Если хотите чтобы контакт был 100%, а потери минимальными, не поленитесь скрутку пропаять. Вообще, по современным нормам этот вид соединения проводов считается ненадежным.
Правила монтажа электропроводки в частном оме запрещают делать скрутки в стенах (замуровывать их) - Соединение через клеммную коробку с винтовыми зажимами. В корпусе из термостойкого пластика запаяны металлические клеммы, которые затягиваются при помощи винтов. Очищенный от изоляции проводник вставляется в гнездо, закрепляется винтом, при помощи отвертки. Этот вид соединения — наиболее надежный.
Соединение электропроводки при помощи клеммных коробок — это быстро, удобно, надежно, безопасно - Соединительные колодки с пружинами. В этих устройствах контакт обеспечивается пружиной. В гнездо вставляется оголенные проводник, которых зажимает пружина.
И все равно, наиболее надежные методы соединения — сварка и пайка. Если есть возможность сделать соединение таким, можно считать, что проблем у вас не будет. Во всяком случае с соединениями.
https://youtube.com/watch?v=6O6IPwyjgOg
Монтаж электропроводки в доме своими руками требует тщательного выполнения всех требований. Это — гарантия вашей приватной безопасности и безопасности вашей частной собственности.
После того, как провода от автомата до точки подключения розетки или выключателя проложены, их проверяют на целостность тестером — прозванивают жилы между собой, проверяя целостность проводников, и каждую по отдельности на землю — проверяя не повреждена где-нибудь изоляция. Если кабель не поврежден, приступают к монтажу розетки или выключателя. Подключив, все еще раз проверяют тестером. Потом их можно заводить на соответствующий автомат. Причем автомат желательно сразу подписать: проще будет ориентироваться.
Закончив электроразводку по всему дому, проверив все самостоятельно, вызывают специалистов электролаборатории. Они проверяют состояние проводников и изоляции, замеряют заземление и ноль, по результатам дают вам акт (протокол) испытаний. Без него вам не дадут разрешение на ввод в эксплуатацию.
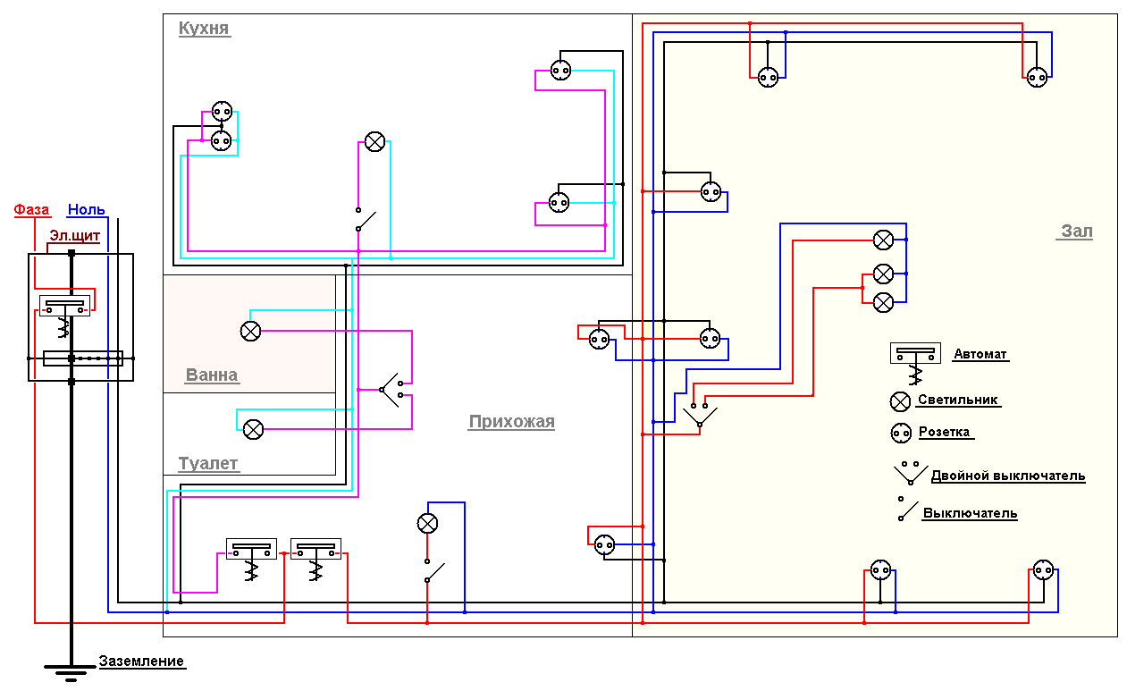
Электропроводка трехкомнатной квартиры
Как и для двухкомнатной панельной квартиры, схема разводки основывается на разделении входной пары на распределительном щите на две основные ветки. На распределительный щит электропроводка заходит из ствола — колодца панельного дома. Первая ветка объединяет одну из комнат, коридор и ванную. Вторая – зал, вторую комнату и кухню с туалетом. Освещение на балкон выполняется самостоятельно, подключением дополнительной проводки от крайней распределительной коробки.
На первый взгляд, бросается в глаза небольшой дисбаланс в распределении нагрузки, вторая линия кажется намного более нагруженной. Но это обманчивое впечатление. Проводка на второй ветке намного короче и имеет большое количество разветвлений. Из-за огромного потребления электроэнергии кухонными приборами – микроволновой печкой, духовым шкафом, электроплитой основная силовая медная жила идет именно на распределительную коробку кухни, с которой по разветвлениям потребляется не так уж много энергии – освещение комнат, телевизор, компьютер, туалет.
На первой ветке, более длинной, но более удобной в монтаже, так как она в основном проходит по коридору и стенам, практически не пересекая помещение, подключается кондиционер и стиральная машина, что практически соответствует максимальной нагрузке второй ветки.
Устройство штроб
В современном жилье проводка открытым способом используется очень редко, а внутренний монтаж имеет особенности, зависящие от материала строительных конструкций.
На кирпичные стены кабели монтируют до оштукатуривания, фиксируя проводку хомутами. Если такая стена уже оштукатурена, то по штукатурке выполняют штробы нужного сечения с предварительным надрезом поверхности болгаркой.
Штробление стен в панельных домах следует выполнять с осторожностью – не глубже штатного штукатурного слоя панели и не повреждая арматуру конструкций. В монолитных домах проводку либо крепят на «чёрные» стены до оштукатуривания, либо укладывают в штробы, выполненные в старой штукатурке. В монолитных домах проводку либо крепят на «чёрные» стены до оштукатуривания, либо укладывают в штробы, выполненные в старой штукатурке
В монолитных домах проводку либо крепят на «чёрные» стены до оштукатуривания, либо укладывают в штробы, выполненные в старой штукатурке.
Проводка кабелей сквозь стену между смежными помещениями выполняется в жёсткий стальной канал-гильзу, предварительно вмонтированный в конструкцию с обязательным отражением в проекте).
Гнёзда под монтажные и распределительные коробки выполняются дрелью с корончатым сверлом.
Основные причины замены кабеля
Существует несколько причин, почему необходимо проводить замену проводки в однокомнатной квартире.
Основная причина заключается в том, что схема проводки и свойства электрического кабеля в новостройке не рассчитаны на большое количество мощных электроприборов. Алюминиевый провод перегревается, кабель плавится, что может привести к пожару.
Замена электропроводки своими руками в хрущевках производится из-за истечения эксплуатационного срок кабеля.
Оптимальное значение этого параметра – 20 лет. По истечению этого срока изоляция разрушается, провод искрится, происходит замыкание.
Отсутствие заземления – один из стимулов для обновления электропроводки в вашей квартире.
Электропроводку следует заменять полностью, до щитка. При этом устанавливают новые розетки и выключатели. Допускается частичная замена электропроводки в случае обрыва провода на определенном участке цепи.
Подготовка стен и разметка
Монтаж электропроводки в квартире бывает двух типов – закрытым и открытым. Открытым способом провода укладываются в кабель-каналы или крепятся непосредственно на стены. Все розетки и выключатели также монтируются без заглубления. Этот способ не требует трудоемких операций по штроблению стен и относительно прост, но менее эстетичный. Такую разводку можно использовать в саду, гараже, кладовке.
Для закрытого размещения проводов нам потребуется сделать углубления и прорези в стене по всей линии, можно использовать технологические отверстия в стенах и потолке. Зато после заделки кабелей получается ровная поверхность, готовая к чистовой отделке. Для квартир используется только этот вариант. Возможно размещение основных кабельных линий на потолке, с последующей установкой натяжного или подвесного потолка.
Подготовка стен начинается с их очистки от старых обоев и штукатурки, демонтируется старая проводка, после чего наносится разметка согласно план схеме. На этом этапе удобно отмечать места прокладки кабелей с помощью лазерного уровня или длинного шнура.
По разметке штробятся углубления с помощью болгарки и зубила или специального штробореза, делаются выемки для распределительных коробок и розеток с выключателями. Для этого потребуется перфоратор со специальными коронками-фрезами по бетону. Это самая трудоемкая часть ремонта, поэтому если вы сомневаетесь в своих силах или у вас нет нужного инструмента, лучше доверить работы специалистам.
Штробление стен под электропроводку
Составление план-схемы
Для этого удобно использовать копию плана квартиры, на котором можно отмечать места установки розеток, выключателей, светильников. Начальная точка – это распределительный щиток с прибором учета около входа в квартиру. На этом этапе вполне достаточно знаний из школьного курса физики. В дальнейшем схема поможет правильно рассчитать количество провода и фурнитуры и поможет при ремонте и техническом обслуживании.

Правила составления плана:
- Трасса электропроводки должна проходить строго вертикально и горизонтально, а все повороты делать под прямым углом. Это необходимо для безопасности и при таком расположении сложнее повредить линию.
- Оптимальным будет прокладка в верхней части стены на расстоянии 15-20 см от потолка или вдоль пола внутри специального электротехнического плинтуса.
- Выключатели располагаются при входе в комнату со стороны дверной ручки. Их высота от пола не регламентируется, но в большинстве случаев удобнее расположить их не выше 80 см.
- Розетки по евростандарту располагаются на высоте 30 см, но в разных помещениях они могут располагаться на необходимой высоте. Например, в детской комнате убрать их повыше, на кухне расположить около стола и т.д.
- Оптимальное количество розеток 1 штука на 6 кв.м. Для кухни или ванной комнаты количество розеток должно быть по числу работающих электроприборов. Расстояние от дверного или оконного проема не менее 10 см.
- В каждой комнате должна быть минимум одна распределительная коробка. Исключение – это монтаж проводки без распределительных коробок, когда монтаж и разводка осуществляется в подрозетниках.
- Желательно включить на схеме УЗО на 30 мА на входе в квартиру и на 10 мА в ванной комнате, для защиты от удара током.
Также на схеме нужно учесть планировку квартиру и возможные варианты расстановки мебели, чтобы не пришлось пользоваться удлинителями или переделывать розетки. Когда разобрались, как провести электропроводку, нужно произвести подсчет длины проводов, количество розеток и выключателей, дополнительной фурнитуры. Теперь с этой сметой можно идти в магазин.
Последовательность действий
Давайте попробуем детально разобраться, как же правильно заменить проводку в квартире своими руками. Пошаговая замена электропроводки в квартире своими руками:
- Разработка схемы внутренних цепей.
- Составление плана разводки.
- Утверждение и регистрация плана и схемы в энергоинспекции.
- Устройство времянки.
- Прокладка проводки.
- Установка защитных механизмов и точек подключения.
Прежде всего необходимо составить схему подключения. За основу можно взять типовые однолинейные схемы питания.
Кабель подбирают в зависисмости от потребляемой мощности. Самый простой способ расчета сечения кабеля:
- сложить мощности всех приборов;
- прибавить по 100 Вт из расчета на каждый прибор;
- разделить результат на 220.
Если результат не превышает 15, вполне достаточно проводов сечением 1,5 мм2.
- Главный автомат 25-32 А;
- Общеквартирное УЗО 50 А 30 мкА.
На кухню следует завести две ветви проводки из провода сечением 4мм2 , для мощных потребителей, на каждую ветвь устанавливается автомат на 25 А и УЗО 20 А 30 мкА. Если в квартире установлен кондиционер, ветвь для его подключения выполняется из провода 2,5 мм2, в каждую комнату за исключением санузла и ванной заводят по две ветви: осветительную и розеточную. В ванной и санузле – только освещение.
На кухне розеточных ветвей может быть больше, так как именно здесь сосредоточено наибольшее количество мощных электроприборов. Сечение проводов на осветительные цепи – 1,5 мм2, розеточные – 2,5 мм2, за исключением кухни.
При вычерчивании схемы важно помнить, что условные обозначения элементов сети не подлежат масштабированию. Все обозначения можно найти в Приложении к ПУЭ и ГОСТ 2.755-87
Пример схемы замены проводки в квартире своими руками:
На основе схемы вычерчивается план подключения, где указано расположение проводов и точек подключения относительно элементов архитектуры. План и схема подлежат утверждению и регистрации в энергоинспекции.
Группировка потребителей
Группировать потребителей рекомендуется по комнатам и типу потребления. Если квартира большая (трехкомнатная и более), то освещение стоит разбивать на пару групп с раздельными устройствами защиты. Однако чаще всего все осветительные приборы запитываются от одной линии со щитка, а вот комнатные розетки уже разделяются на несколько веток. Плюс еще две обычно формируют для электроплиты на кухне и на санузел.

Группировка потребителей электроэнергии в квартире
Линия для стационарной домашней техники и розетки
В отдельную группу также принято выделять стиральную и посудомоечную машины. Если они сломаются или перегорят идущие на них провода, то эту линию электропроводки можно будет отключить на время ремонта без обесточивания всей квартиры.
Варианты группировки осветительных приборов
По освещению группирование следует производить исходя из мощностей осветительных приборов. Большую зальную люстру на 5–7 лампочек лучше подключить через отдельный провод. Также выделить в свой контур можно настенные бра и освещение ванной комнаты с туалетом. А вот светодиодную подсветку стоит запитать от розеток. В проекте квартирной электропроводки выделять ее отдельно не рекомендуется, так как такие приборы потребляют сравнительно мало электроэнергии.
Линия для кухни
Особый момент – кухня, в нее отдельно должны идти линии проводки на:
- электрическую плиту;
- освещение;
- розетки для чайника, миксеров и другой бытовой техники;
- розетки для посудомойки и стиральной машинки.
Объединять эти электроприборы в одну общую кухонную группу нельзя. Включенные одновременно они будут потреблять слишком много электричества. Если в кухню прокладывать один провод, то его придется подбирать с большим сечением. А это приведет к совершенно ненужному удорожанию электропроводки в квартире и сложностям в ее монтаже.

Основные потребители электроэнергии на кухне
Специальные линии электропроводки
Отдельно делать линии в проекте электрики рекомендуется также для:
- системы теплого пола;
- электрического полотенцесушителя;
- водонагревателя с ТЭНом и т.п.
Для этих электроприборов характерно высокое энергопотребление, поэтому их лучше подключать через специальную выделенную ветку и собственное УЗО
Причем выбирать в квартиру провод по сечению здесь придется с особым вниманием. Жилы кабеля должны будут выдерживать длительный по времени и повышенный в амперах электроток
Электропроводка в помещениях с повышенной влажностью
Ванную и туалет либо совмещенный санузел также следует выделять на схеме в отдельную группу. Эти помещения отличает повышенная влажность. Электропроводку, розетки и освещение в них необходимо подбирать в исполнении с защитой по IP 44 или 54. Экономить здесь не рекомендуется.
Группы потребителей и разметка электропроводки в ванной комнате
Жилые помещения
В каждую жилую комнату в проекте внутриквартирной электрики рекомендуется закладывать три линии – основную и дополнительную с розетками на разных стенах плюс еще одну на освещение. Чтобы сэкономить, дополнительную ветку можно подцепить на основную в соседнем за перегородкой помещении. Не зря отверстия для смежных подрозетников обычно в стенах делают сквозными. Так пару розеток в разных комнатах удается без проблем подключить на общий провод от одной группы.
Главное здесь с нагрузкой потом подключаемых электроприборов не прогадать.
Составление схемы
Схему электропроводки в квартире несложно сделать своими руками. Для этого рекомендуется использовать ксерокопию плана жилья, на котором можно удобно отмечать места установки розеток, выключателей, светильников и других составляющих элементов. О том, как составить схему проводки перед ремонтом, мы рассказали подробно в статье: https://samelectrik.ru/kak-sostavit-sxemu-elektroprovodki-pered-remontom.html. Основные моменты изложим ниже.
Начальная точка схемы – место размещения распределительного щитка в квартире. Обычно этим местом является коридор, рядом с входной дверью, на высоте примерно 1,5 метра от пола.
При составлении схемы рекомендуем Вам учитывать следующие советы, нормы и правила:
- В квартирах запрещено штробить несущие стены, а также делать горизонтальные и вертикальные штробы. Об этом мы подробно расскажем ниже.
- Трасса квартирной электропроводки должна проходить строго вертикально и горизонтально по стенам. Такое требование обеспечивает меньшую вероятность повреждения. К примеру, по расположению розетки вы сможете узнать, где именно проходит кабель, чтобы случайно не вбить в него гвоздь, когда вешаете картину. В идеале рекомендуется перед забиванием гвоздя найти провод в стене с помощью специального прибора. Учтите, что в хрущевках и других панельных строениях кабель прокладываются в каналах в плитах. Из-за требований к жесткости которых, каналы могут проходить по диагонали.
- Поворот трассы должен осуществляться только под прямым углом.
- Лучше всего прокладывать линию в верхней части стены, на расстоянии 20 см от потолка (такая высота обеспечит минимальную вероятность механического повреждения и при этом не отобразится на удобстве ремонта). Также можно провести проводку по полу, а не потолку, используя специальный электротехнический плинтус.
- Выключатели в квартире должны располагаться при входе в комнату, со стороны дверной ручки. Высота размещения выключателей не нормируется по ГОСТу и СНиПу, но, как правило, составляет либо 80 см либо 150 см. По евростандарту лучше устанавливать выключатели пониже, к тому же детям будет удобнее включать свет при необходимости.
- Розетки крепятся внизу (20-30 см от пола), но по необходимости могут размещаться на любой высоте (к примеру, на кухне над столешницей). Рекомендуется на 10 кв. метров помещения устанавливать минимум одну розетку, и не меньше 1 розетки на комнату. В кухне количество изделий должно соответствовать количеству бытовой техники, рекомендуется не меньше 4 штук. Это прописано в СП31-110-2003 «Проектирование и монтаж электроустановок жилых и общественных зданий» пункт 14.27. Расстояние от места крепления до двери и окна не должно быть меньше, чем 10 см.
- В каждой комнате должна быть обязательно распределительная коробка.
- Перед тем, как составлять проект электропроводки в квартире, тщательно спланируйте местонахождение бытовой техники и мебели. Случается так, что после электромонтажных работ изделия могут закрываться мебелью, либо шнуры от бытовой техники не достают до источника питания.
- В ванной комнате должно быть минимум 2 розетки (одна для подключения стиральной машинки, вторая для фена). Но прочтите в статье «розетки в ванной комнате» о правильном их расположении. Если кратко, то розетки должны иметь защитные шторки или находится в зоне с наименьшей вероятностью попадания брызг.
Наверняка вам будут полезными эти статьи:
- схема электропроводки в трехкомнатной квартире;
- схема электропроводки в однокомнатной квартире.
Укладка открытой проводки
Этот быстрый способ как заменить или заново провести электропроводку стал популярным благодаря кабель-каналам самого разного размера. Различают настенные и напольные типа «плинтус». Количество подсчитывается согласно нашей схеме, при этом оставляем 5-10% длины на припуск и подрезку. Для крепления понадобятся саморезы или жидкие гвозди.
- По отмеченным местам отрезаем кабель-каналы строительным ножом или ножовкой.
- Крепим к стене нижнюю часть канала с помощью шурупов, дюбелей, гвоздей – все зависит от материала стен.
- Распределительные коробки устанавливаем таким же способом, без заделки в стены. При этом кабель-каналы должны вплотную стыковаться с коробкой выключателями и розетками.
- Укладываем в них провода и закрываем крышкой. Линия готова.
- Зачищаем контакты и подключаем всю фурнитуру. Теперь можно произвести пробное включение и проверку работоспособности отдельных узлов.
Существует еще один способ электропроводки – так называемый ретро-стиль. Чаще всего она встречалась в деревенских домах и зданиях постройки 20-30-х годов прошлого века. Заключается она в креплении проводов на керамических изоляторах. Для нее нам потребуется медный провод в мягкой оплетке и небольшие роликовые изоляторы, которые крепятся к стене через равные промежутки.
Замена электропроводки в квартире своими руками не представляет особых сложностей и вполне может быть выполнена человеком без специальных знаний и умений, главное соблюдать технику безопасности.



























































